欢迎访问四川工商职业技术学院轻工工程学院官网
星期二
学院首页
学院概况
学院简介
领导班子
师资队伍
实验实训
专业简介
食品生物技术
酿酒技术
食品智能加工技术
食品检验检测技术
印刷媒体技术
印刷数字图文技术
包装策划与设计
现代造纸技术
招生就业
招生信息
就业招聘
教育教学
教育工作
教学工作
通知公告
党团建设
支部设置
党建动态
党规党纪
工会动态
团学动态
科学研究
科研团队
科研平台
学术交流
科研成果
校企合作
主要合作企业
成效与动态
校友之窗
校友风采
校友寄语
资源下载
教师常用文档
学生常用文档
首页 · 教学科研 · 教学科研 · 详情
招生信息
招生信息
就业招聘
招生信息
四川工商职业和技术学院2026免试生
2026年01月23日 14:39 点击:[]
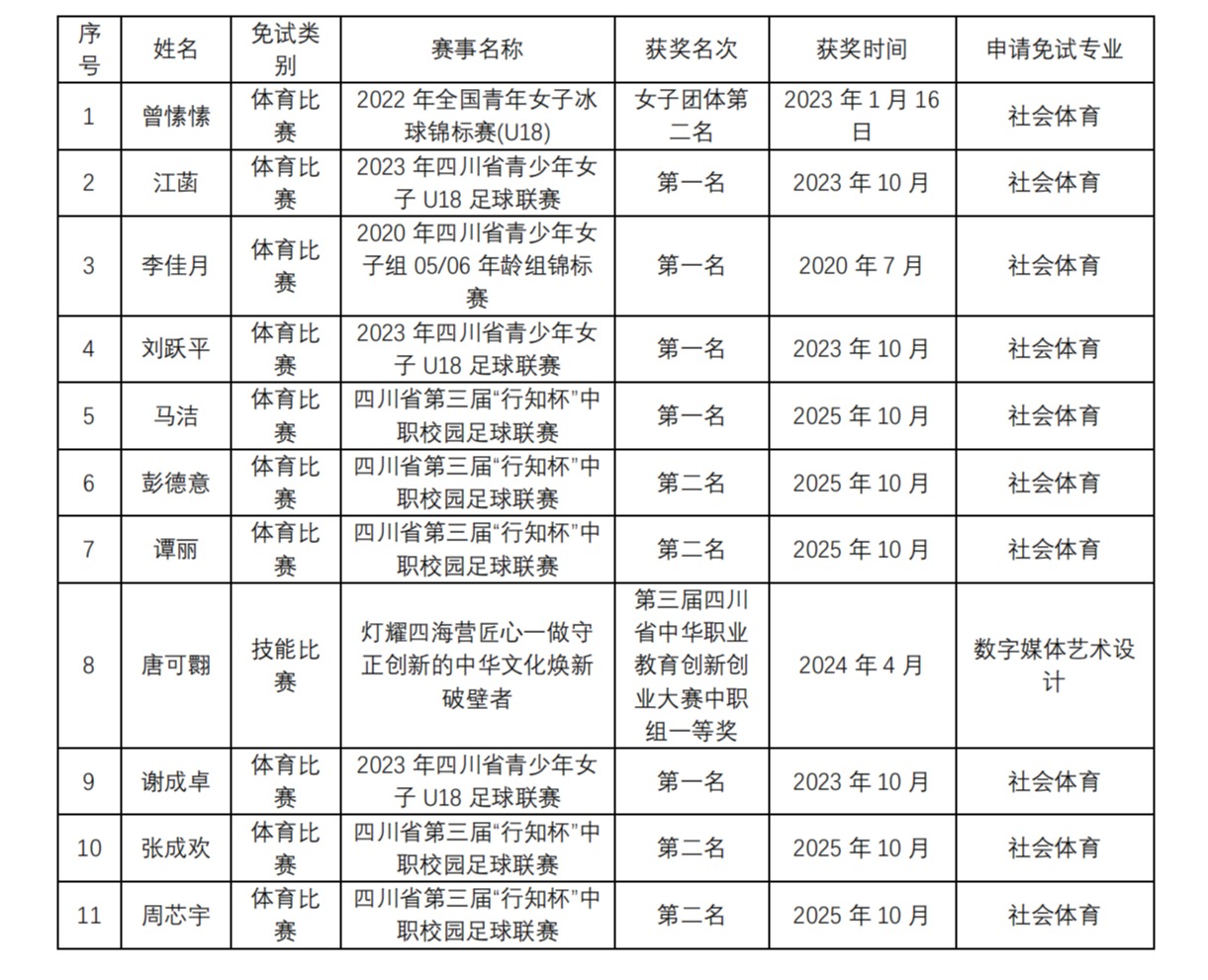
截至2026年1月22日,我校共收到免试生申请11份,具体名单如下,现进行公示:
下一条:
四川工商职业技术学院2026年单独招生答考生问
【
关闭
】